无法使用此链接。检查链接是否以 "http://" 或 "https://" 开头,然后重试。
无法处理此搜索。请尝试其他图像或关键字。
试用视觉搜索
使用图像搜索、识别对象和文本、翻译或解决问题
将一个或多个图像拖到此处,
上传图像
或
打开相机
你提供的照片可能用于改善必应图片处理服务。
隐私政策
|
使用条款
将图像放置到任意位置以开始搜索
要使用可视化搜索,请在浏览器中启用相机
English
全部
搜索
图片
灵感
创建
集合
视频
地图
资讯
更多
购物
航班
旅游
笔记本
自动播放所有 GIF
在这里更改自动播放及其他图像设置
自动播放所有 GIF
拨动开关以打开
自动播放 GIF
图片尺寸
全部
小
中
大
特大
至少... *
自定义宽度
x
自定义高度
像素
请为宽度和高度输入一个数字
颜色
全部
仅限颜色
黑白
类型
全部
照片
剪贴画
素描
动画 GIF
透明
版式
全部
方形
横版
高
人物
全部
仅脸部
半身像
日期
全部
过去 24 小时
过去一周
过去一个月
去年
授权
全部
所有创作共用
公共领域
免费分享和使用
在商业上免费分享和使用
免费修改、分享和使用
在商业上免费修改、分享和使用
详细了解
清除筛选条件
安全搜索:
中等
严格
中等(默认)
关闭
筛选器
1406×939
proteussensor.com
Temperature and Humidity Sensor for Homes | Proteus Sensor
265×265
proteussensor.com
Temperature and Humidity Sensor for Homes | Prot…
750×750
proteussensor.com
Temperature and Humidity Sensor for Homes | Prot…
1200×600
github.com
GitHub - louismomo66/temperature-sensor-using-proteus
1024×751
teamwikiai.weebly.com
Proteus sensor - teamwikiai
1280×720
rrlana.weebly.com
Proteus sensor - rrlana
1053×660
proteus8.cn
proteus温度传感器仿真RTD - proteus相关 - Proteus8软件_Proteus软件
600×600
prototypeguru.com
Temperature Sensor in Proteus Using Arduino | …
1280×720
storage.googleapis.com
Temperature Sensor In Proteus at Sophie Denny blog
1280×720
storage.googleapis.com
Temperature Sensor In Proteus at Sophie Denny blog
1000×563
artofit.org
Temperature sensor in proteus using arduino lm35 thermistor proteus simulation – Artofit
905×899
vilimaging.weebly.com
Ir sensor proteus library - vilimaging
1280×720
storage.googleapis.com
Temperature Sensor Library For Proteus Download at Mandy Wolf blog
296×296
researchgate.net
Proteus Simulation Sensor reading using Proteus: | …
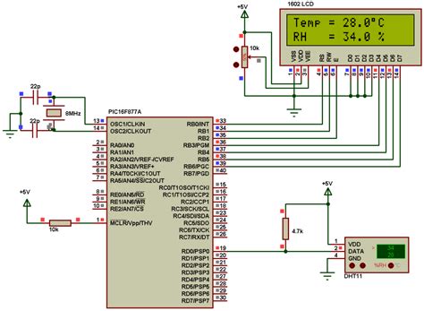
1602×978
storage.googleapis.com
Temperature And Humidity Sensor Library For Proteus at Nina Pierson blog
1024×535
storage.googleapis.com
Temperature And Humidity Sensor Library For Proteus at Nina Pierson blog
1600×1040
storage.googleapis.com
Temperature And Humidity Sensor Library For Proteus at …
1280×720
storage.googleapis.com
Temperature And Humidity Sensor Library For Proteus at Nina Pierson …
518×221
stackoverflow.com
c - Temperature sensor with fans not working in Proteus - Stack Overflow
1366×768
microdigisoft.com
Temperature indicator with LM35 Sensor in Proteus
1024×576
microdigisoft.com
Temperature indicator with LM35 Sensor in Proteus
300×169
mytrained.com
Proteus Simulation of LCD and Temperature sensor …
1280×720
tpsearchtool.com
Lm35 Temperature Sensor Using Arduino Uno In Proteus Isis Embedded Images
597×597
researchgate.net
Simulation Circuit Using Proteus Software for the Temperature Senso…
1302×1791
fity.club
Temperature Sensor
599×599
researchgate.net
Simulation Circuit Using Proteus Software for the Temperature Senso…
1080×1080
www.facebook.com
Proteus Sensors - Did you know that monitoring temperature and humidit…
678×236
stackoverflow.com
c - Temperature sensor with fans not working in Proteus - Stack Overflow
1200×600
github.com
GitHub - SiavashShams/Temperature-Sensors-in-Proteus: Simulations of RTD, thermocouple ...
1366×768
microdigisoft.com
Temperature indicator with LM35 Sensor in Proteus
1024×1013
theengineeringprojects.com
Current Sensor Library for Proteus …
1920×1080
electronicstree.com
New Soil Moisture Sensor Proteus 8 Library | Download Free - ELECTRONICS TREE
465×303
ResearchGate
Circuit layout of the temperature controller using Proteus | Download Scientific Diagr…
850×480
researchgate.net
Simulation of Temperature Measurement Circuit Using Proteus Software | Downl…
1920×1080
electronicstree.com
Free Modbus RTU Sensor Library: Simulate Temperature & Humidity in Proteus 8 - ELECTRONICS TREE
某些结果已被隐藏,因为你可能无法访问这些结果。
显示无法访问的结果
报告不当内容
请选择下列任一选项。
无关
低俗内容
成人
儿童性侵犯
反馈