你提供的照片可能用于改善必应图片处理服务。
隐私政策
|
使用条款
无法使用此链接。检查链接是否以 "http://" 或 "https://" 开头,然后重试。
无法处理此搜索。请尝试其他图像或关键字。
试用视觉搜索
使用图像搜索、识别对象和文本、翻译或解决问题
将一个或多个图像拖到此处,
上传图像
或
打开相机
将图像放到此处以开始搜索
要使用可视化搜索,请在浏览器中启用相机
English
全部
搜索
图片
灵感
创建
集合
视频
地图
资讯
更多
购物
航班
旅游
笔记本
自动播放所有 GIF
在这里更改自动播放及其他图像设置
自动播放所有 GIF
拨动开关以打开
自动播放 GIF
图片尺寸
全部
小
中
大
特大
至少... *
自定义宽度
x
自定义高度
像素
请为宽度和高度输入一个数字
颜色
全部
仅限颜色
黑白
类型
全部
照片
剪贴画
素描
动画 GIF
透明
版式
全部
方形
横版
高
人物
全部
仅脸部
半身像
日期
全部
过去 24 小时
过去一周
过去一个月
去年
授权
全部
所有创作共用
公共领域
免费分享和使用
在商业上免费分享和使用
免费修改、分享和使用
在商业上免费修改、分享和使用
详细了解
清除筛选条件
安全搜索:
中等
严格
中等(默认)
关闭
筛选器
1019×1019
blogspot.com
nRF24L01+ ~ Projects with PIC18F microcontrollers.
750×435
artofit.org
Interfacing nrf24l01 rf module with pic microcontroller – Artofit
1155×1305
fmsystems-inc.com
THE NRF24L01+ PICBASIC & PIC MIC…
720×357
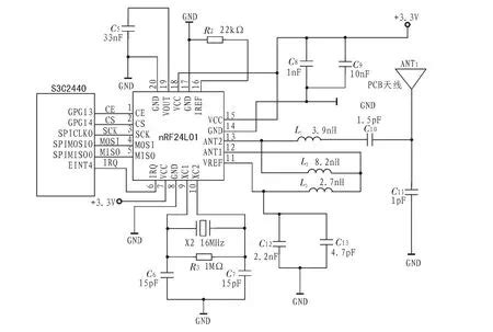
zhuanlan.zhihu.com
单片机无线通信模块——NRF24L01 - 知乎
878×392
zhuanlan.zhihu.com
这个模块厉害了!芯片方案堪称“国产nRF24L01+” - 知乎
536×335
baike.baidu.com
nrf24l01_百度百科
1009×439
cnblogs.com
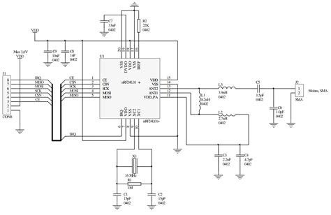
[nRF24L01+] 1. 硬件设计 - QIYUEXIN - 博客园
1350×878
cnblogs.com
[nRF24L01+] 1. 硬件设计 - QIYUEXIN - 博客园
600×450
zhuanlan.zhihu.com
NRF24L01模块 - 知乎
168×145
aiema.cn
NRF2401 数据手册 射频接收器芯片 - 百芯E…
180×254
aiema.cn
NRF2401 数据手册 射频接收 …
750×750
cnblogs.com
NRF24L01无线模块的使用 - Milton - 博客园
390×360
cnblogs.com
NRF24L01无线模块的使用 - Milton - 博客园
836×596
ppmy.cn
nRF24L01芯片(模块)介绍
451×345
520101.com
无线收发一体芯片nRF2401 - 家电维修资料网
653×509
520101.com
无线收发一体芯片nRF2401 - 家电维修资料网
527×398
hqchip.com
NRF2401 pdf,NRF2401中文资料,NRF2401应用电路-华秋商城
621×345
hqchip.com
NRF2401 pdf,NRF2401中文资料,NRF2401应用电路-华秋商城
549×745
hqchip.com
NRF2401 pdf,NRF2401中文 …
450×303
fx361.com
nRF24L01射频模块驱动程序设计_参考网
448×311
oshwhub.com
基于NRF24L01的遥控器 - 立创开源硬件平台
951×662
oshwhub.com
nrf24l01 to USB - 立创开源硬件平台
636×487
ee.mweda.com
小弟画了个NRF24L01的板子求大神指点 - 微波EDA网
1300×1300
item.szlcsc.com
NRF24L01P-R中文资料_最新报价_数据手册下载_NO…
521×462
chinaaet.com
基于ARM和nRF24L01的无线数据传输系统-AET-电子技术应用
300×300
item.szlcsc.com
NRF2401AG-REEL中文资料_最新报价_数据手册下载_NOR…
775×599
elecfans.com
NRF2401的工作原理 - 电子常识 - 电子发烧友网
750×750
elecfans.com
通过多种认证 nRF24L01+芯片 2.4G无线模块 RF2401F20-思 …
700×548
51hei.com
初接触nRF2401A/nRF24L01/nRF24L01…
536×400
baike.baidu.com
nrf2401_百度百科
675×419
geek-workshop.com
其实,每个人都可以简单的使用NRF24L01+无线模块 - 跳蚤市场 - 极客工坊 - Powered b…
315×262
bom2buy.com
NRF24L01通信工作原理 NRF24L01引脚图及功能-bom2buy
451×267
mrchip.cn
nRF2401模块引脚配置_规格参数_应用电路图-IC先生
317×514
mrchip.cn
nRF2401模块引脚配置_规 …
515×426
mrchip.cn
nRF2401模块引脚配置_规格参数_应用电路图-IC先生
某些结果已被隐藏,因为你可能无法访问这些结果。
显示无法访问的结果
报告不当内容
请选择下列任一选项。
无关
低俗内容
成人
儿童性侵犯
反馈