你提供的照片可能用于改善必应图片处理服务。
隐私政策
|
使用条款
无法使用此链接。检查链接是否以 "http://" 或 "https://" 开头,然后重试。
无法处理此搜索。请尝试其他图像或关键字。
试用视觉搜索
使用图像搜索、识别对象和文本、翻译或解决问题
将一个或多个图像拖到此处,
上传图像
或
打开相机
将图像放到此处以开始搜索
要使用可视化搜索,请在浏览器中启用相机
English
全部
搜索
图片
灵感
创建
集合
视频
地图
资讯
更多
购物
航班
旅游
笔记本
自动播放所有 GIF
在这里更改自动播放及其他图像设置
自动播放所有 GIF
拨动开关以打开
自动播放 GIF
图片尺寸
全部
小
中
大
特大
至少... *
自定义宽度
x
自定义高度
像素
请为宽度和高度输入一个数字
颜色
全部
仅限颜色
黑白
类型
全部
照片
剪贴画
素描
动画 GIF
透明
版式
全部
方形
横版
高
人物
全部
仅脸部
半身像
日期
全部
过去 24 小时
过去一周
过去一个月
去年
授权
全部
所有创作共用
公共领域
免费分享和使用
在商业上免费分享和使用
免费修改、分享和使用
在商业上免费修改、分享和使用
详细了解
清除筛选条件
安全搜索:
中等
严格
中等(默认)
关闭
筛选器
511×332
github.com
GitHub - itsCheithanya/CRC-error-detection
489×292
recoverit.wondershare.it
Riparare gli errori CRC per un file zip: 3 soluzioni intelligenti
330×130
recoverit.wondershare.it
Riparare gli errori CRC per un file zip: 3 soluzioni intelligenti
800×553
Wondershare
How to Repair CRC Errors for a Zip File: 3 Smart Solutions
1920×1080
Lifewire
CRC Error: What It Is and How to Fix It
610×320
askleo.com
How Do I Fix a CRC Error When I Try to Copy a File? - Ask Leo!
2048×1075
askleo.com
How Do I Fix a CRC Error When I Try to Copy a File? - Ask Leo!
1280×960
voz.vn
thắc mắc - Hdd error CRC | VOZ
488×189
pugetsystems.com
Troubleshooting CRC Errors When Extracting Files | Puget Systems
615×274
freeviewer.org
Resolve CRC Error – Fix Exchange Server Mailbox Backup File Corruption
481×291
pugetsystems.com
Troubleshooting CRC Errors When Extracting Files | Puget Systems
768×458
pugetsystems.com
Troubleshooting CRC Errors When Extracting Files | Puget Systems
3000×3000
setra.com
What is CRC ERROR?
1138×640
itoolkit.co
如何修复解压RAR文件时的CRC错误? | IToolkit
359×125
backuprecoverytool.com
Windows XP Fix CRC Error in Simple Steps by BKF Recovery
1620×1215
studypool.com
SOLUTION: Crc error detection - Studypool
600×510
researchgate.net
Combined CRC based error correcting. | Download Scientific D…
839×768
Electrical Engineering Web
Error Detection and Recovery Using CRC - EEWeb
832×568
remosoftware.com
How to Repair & Eliminate CRC Error in PST File?
1920×1080
remosoftware.com
How to Repair & Eliminate CRC Error in PST File?
1920×1080
remosoftware.com
How to Repair & Eliminate CRC Error in PST File?
1920×1080
remosoftware.com
How to Repair & Eliminate CRC Error in PST File?
1280×900
it.easeus.com
Risolvi l'errore 7 Zip CRC non riuscito [funzionante al 100%]
768×480
pitsdatarecovery.com
What Is a CRC Error? Causes, Fixes & How to Recover Your Data Safely
1643×971
ionos.com
CRC error | What is a CRC error & how is it caused? - IONOS
480×360
ionos.com
CRC error | What is a CRC error & how is it caused? - IO…
2122×994
ionos.com
CRC error | What is a CRC error & how is it caused? - IONOS
1200×630
ionos.com
CRC error | What is a CRC error & how is it caused? - IONOS
575×425
apartmentairline8.bitbucket.io
How To Fix Crc Error Rar - Apartmentairline8
1200×600
github.com
[BUG] crc setup failed during Windows installation even after multiple reboots · Issue #3828 ...
850×511
researchgate.net
1: The CRC error control processes | Download Scientific Diagram
366×169
onlinedatarecovery.in
How to Fix Cyclic Redundancy Check Error (CRC Error)
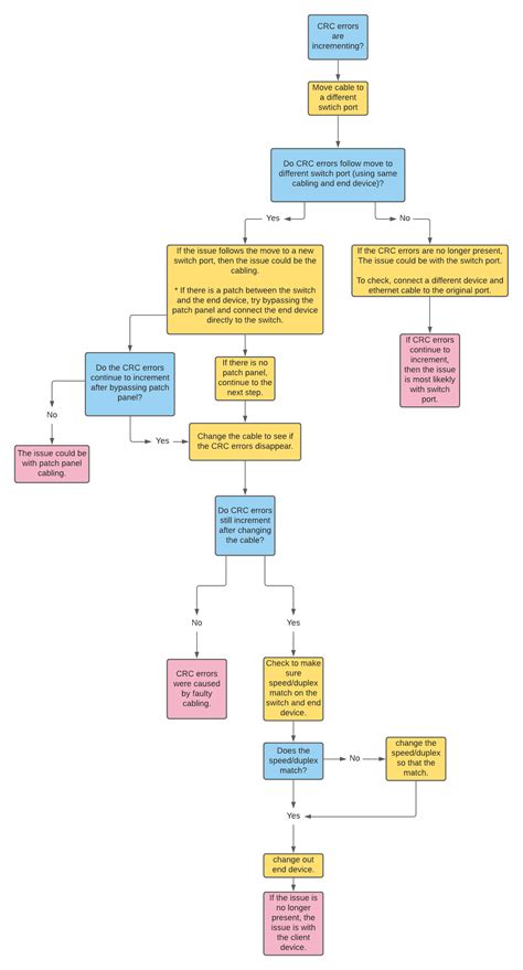
1408×2613
documentation.meraki.com
CRC Errors - Cisco Meraki …
288×295
123docz.net
Error correction application of crc
1080×720
dragganaitool.com
How to take files off a drive with a CRC error - DragGAN AI Tool
某些结果已被隐藏,因为你可能无法访问这些结果。
显示无法访问的结果
报告不当内容
请选择下列任一选项。
无关
低俗内容
成人
儿童性侵犯
反馈